今回の記事は、PLCをはじめとするDC24Vを出力するデバイスについてのお話です。24VをON/OFFすることで制御機器をコントロールするのが、工場や生産現場では一般的です。その24Vの制御の方法ですが、オープンコレクタ方式の出力と、単純に24Vや5Vを出力するもののどちらも存在します。
24Vや5Vを制御側から出力するのは分かりやすいですが、オープンコレクタ出力は理解しているでしょうか?電気の信号制御に慣れている人には簡単かもしれませんが、初心者の人はつまづくポイントになると思います。
オープンコレクタ出力ってなんだっけ?となったらこちらの記事をまずはご覧ください。
今回JLCPCBでオープンコレクタ出力を24V出力(PNP出力)に変換する基板を作成しました。動作原理についても紹介します。ただし、題名にある通り、回路設計をミスっています。どんなミスをしたのか?このミスを修正する方法も合わせて解説してみます。
実際に使用したのは、Pch MOSFETです。 今回の基板のポイントは、スイッチングの方式の変換です。つまり、具体的に表現するとこうなります。
- 出力側:NPN(シンク)動作しかできないオープンコレクタ出力
- 外部機器側(入力側):+24VでONになる
という場合でも、思い通り外部機器をON/OFFするのがやりたいことです。
つまり、なんとかしてオープンコレクタ出力を24V出力に変換する「インターフェース回路」です。
オープンコレクタ出力を+24V出力にする基板について理解できる。
本ブログはアフィリエイトを用いた広告を掲載している場合があります。
24Vを制御する方法とオープンコレクタ出力
工場の制御盤や、PLCを使う場合、標準となるのがDC24Vです。このDC24Vを使うことで、機器をON/OFF制御するのですが、実は使用する機器によってバラバラなことがあります。
一般的な感覚として、24Vを装置に入れたらON。というのは何となくわかると思うのですが、この24Vを装置に入れる方法が2つあります。
それが、PNP(ソース)出力と、NPN(シンク)出力です。それぞれの出力は、以下の特徴があります。
- PNP(ソース)出力:+24V を出す
- NPN(シンク)出力:GND に落とす
NPN出力では、機器に24Vが接続された状態で、GND側を制御します。機器に24Vが接続されていても、出口に当たる端子がGNDに落ちていなかったら、機器に24Vがかからない。という思想です。
後ほど登場しますが、オープンコレクタ出力はNPN(シンク)出力の一種で、役割としては、“GNDに落とす”ことしかできません。つまり、オープンコレクタ出力だけでは、+24V入力を必要とする機器を直接ONにすることはできません。
今回実現しようとしたこと:NPN(シンク)→PNP(ソース変換)
先ほど、オープンコレクタ出力の内容について触れましたが、ポイントは、”オープンコレクタ出力だと、+24V入力を必要とする機器を、直接ONにすることができない“こと。
一方、PNP(ソース)出力は、+24Vを出力します。ですから、オープンコレクタ出力を、PNP出力に変換することができれば、+24Vを必要とする機器を制御できることがわかります。
前置きがかなり長くなりましたが、今回はオープンコレクタ出力を、PNP出力にする変換基板を作った話です。

手元で使うために、XHコネクタを採用したのですが、コネクタをもっと小型のものにできれば、大きさを軽く半分くらいにできそうですね。
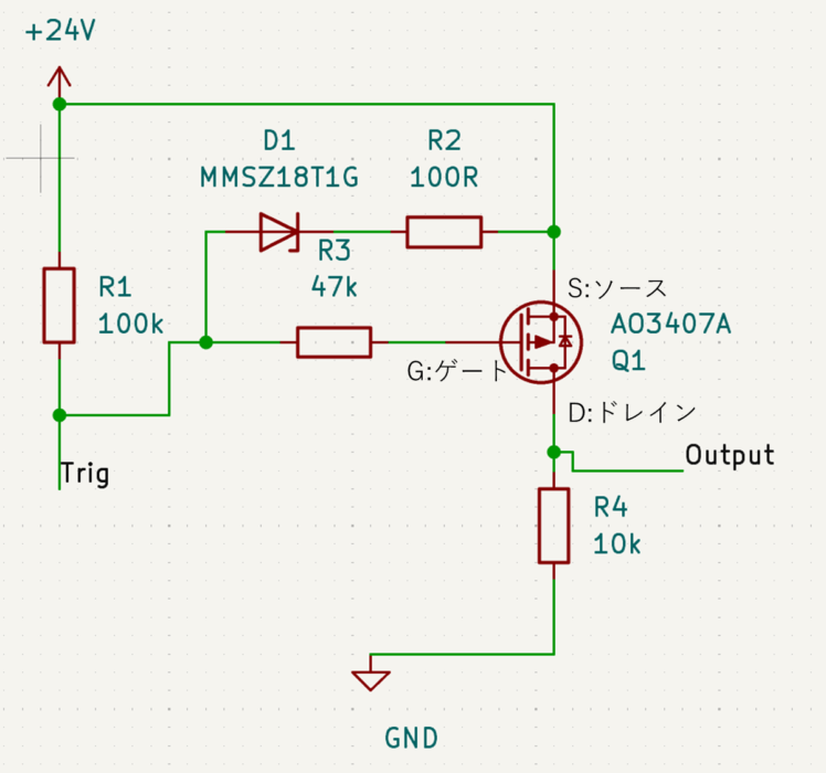
回路の基本構成(※これだとMOSFETが壊れます)
回路の中心となるのは Pch MOSFET を使ったハイサイドスイッチです。ハイサイドスイッチとは、負荷の上側をスイッチする方式です。今回は、outputの上側にいますから、ハイサイドスイッチというわけです。逆に負荷の下側をスイッチするのはローサイドスイッチです。
今回は、ソースを +24V、ドレインを出力側に接続し、ゲートをオープンコレクタで制御します。PchMOSFETのゲートに+24Vがかかっている時はOuputには何も出ず、ゲートがGNDに落ちると、Outputから+24Vが出てくる仕組みです。

回路の中身としては、PchMOSFET1個、ショットキーバリアダイオード1個、抵抗4個とかなりシンプルな構成です。構成がシンプルだったため、今回の基板はかなりコンパクトにできました。先ほどコネクタの話をしましたが、コネクタをXHよりも小さいものを採用すれば、相当小さく収めることができます。
基本的な接続
- ソース: +24V
- ドレイン: 出力。今回は+24Vが出る。
- ゲート: オープンコレクタでGND に引き下げることで、PchMOSFETがONになる。
- ゲート抵抗: +24V へプルアップ
この構成により、
- オープンコレクタOFF(ハイインピーダンス)→ゲートに+24V印加→ゲート・ソース間の電圧がほぼ0V→MOSFET OFF→ 出力は開放(0V)
- オープンコレクタON(GNDに落とす)→ゲートが0V→ゲート・ソース間電圧が24V→MOSFET ON→出力は+24Vを供給
という動作になります。これはまさに、PNP 出力と同じ動作です。
回路のどこがおかしいのか?→$V_{GS}$の絶対定格を超える。
コンセプトとしては良かったのですが、この回路では、PchMOSFETの絶対定格$V_{GS}$を超えるため、破損する可能性が高いです。もしかしたら動くかもしれませんが、使用できるレベルではありません。
$V_{GS}$とは、MOSFETのゲート端子とソース端子の電位差のことです。今回使用しているPchMOSFETを使って解説すると、回路図上、左の端子と、上の端子の電位差のことです。

回路上GateとSource間の電位差が最大24Vになります。具体的には、Trigの電位が0VでGNDに落とした場合、Gateは0Vで、Sourceは+24Vが入っていますので、GateとSource間で24Vの差が出ます。使用しているMOSFETのAO3407Aは、データシートを確認するとわかりますが±20Vまでしか対応していません。つまり24Vの電位差が出ると、定格を超えてしまい、壊れる可能性があるということです。
しかもこの定格、絶対定格ですので、この定格を超えてしまうと高い確率で壊れてしまいます。つまり、今回はこの状態では使えないということですね。
$R_1$と$R_3$でなんとか$V_{GS}$を調整できないのか?
今回の回路で修正できそうで、できないポイントが、「R1 と R3 の値をどう変えても VGS は調整できない」という事実です。
一見すると、R1(プルアップ抵抗)と R3(ゲート抵抗)が直列になっていて、24V を分圧してゲート電圧を決めているように見えます。しかし、実際の動作では分圧にはなりません。
● $R_1$と$R_3$は「直列の分圧回路」になっていない
Trig をオープンコレクタで GND に落としたとき、各接点の電位は次のようになります。

- Trig :オープンコレクタにより0V
- Gate:$R_3$を通じて0V に引き込まれる
- Source:+24V に固定
この状態では、$R_1$には 24V がかかりますが、$R_3$の両端は 0V と 0V です。つまり、$R_1$と $R_3$は直列の分圧回路として機能していません。
● $V_{GS}$を決めているのは「24V と 0V」の電位差だけ
MOSFET のゲート・ソース間電圧は次の式で決まります。
$V_{GS}=V_G-V_S$
今回の回路では、
- ゲート:Trig を GND に落とすと0V
- ソース:+24V
したがって、
$V_{GS}$=0−24=−24V
これは $R_1$や$R_3$の値に関係なく、必ず −24V になります。
つまり、抵抗値をどう変えても $V_{GS}$の最大値は変わりません。
そして、今回使用した AO3407A のゲート耐圧は ±20V のため、−24V は絶対最大定格を超えており、破損の原因になります。
● $R_3$(ゲート抵抗)は「$V_{GS}$ を調整するための抵抗ではない」
$R_3$はゲートに直列に入っていますが、その役割は次の通りです。
- ゲート容量(Ciss)を充放電するときの電流制限
- スイッチング速度の調整
- リンギング・発振・EMI の抑制
- 異常時のゲート保護(サージ電流の低減)
つまり、$R_3$はゲート電圧を決める抵抗ではありません。
ゲートは最終的に 0V に到達するため、$R_3$をどれだけ大きくしても$V_{GS}$は−24V のままです。
● $R_1$(プルアップ抵抗)も $V_{GS}$を調整しない
$R_1$の役割は、
- オープンコレクタが OFF のときにゲートを +24V に引き上げる
- ゲートの論理を確定させる
これだけです。つまり、$R_1$の値を変えても、ゲートが 0V に落ちる構造は変わらないため、$V_{GS}$ の最大値は変わりません。
● 結論:この回路では $V_{GS}$は必ず −24V になる
$R_1$と$R_3$の値をどう変えても、
$V_{GS}$= −24V という構造的な問題は解決できません。
つまり、抵抗値の調整では MOSFET の破損リスクは消えないということです。
この問題を解決するには、次の章で紹介するようにTrig 側の電圧を 0V まで落とさない工夫が必要になります。
次の章では、Trig 側に抵抗を追加して $V_{GS}$を安全な範囲に収める方法を解説します。
どうすればMOSFETを壊さずに使えるか?
それでは、回路上のPchMOSFETを壊さず回路を成り立たせる方法についてご説明します。ここまででで対策が必要なポイントは以下です。
- ゲートソース間電圧$V_{GS}$を20V以下に抑える。
簡単に思いつく対策としては、そもそもの+24Vを下げて+20V以下にする方法です。ただ、この方法では、output側も+20Vとなります。つまり、本来+24Vを出力したいのに、+20Vしか出せません。これでは本来のやりたいことができないです。
次に思いつく対策は、ゲート電圧を0Vに落とさない方法です。ゲート電圧が0Vになってしまうと、ソース電圧の+24Vの差として必ず24Vの電位差が発生します。ですから、ソース電圧はそのままに、ゲート電圧を底上げしてあげます。実は、今回の回路に1つ部品を追加するだけで実現可能です。先に対策した回路をご覧ください。

オレンジの枠で囲っていますが、対策としては、抵抗を1つ追加しています。この抵抗を加えることで、+24Vを分圧して、ゲートの電圧を下げすぎないようにしています。
回路シミュレーションの結果も載せておきます。

ご覧の通り、TrigをGNDに落とすことで、Outputに24Vが出力されているのがわかります。つまり、意図通りオープンコレクタ出力によって、+24Vを出力できています。
MOSFET の選定ポイント
24V系で使う場合、MOSFET の選定は非常に重要です。特に以下のポイントを押さえておく必要があります。今回は、PchMOSFETのAO3407Aを使用しました。
1.ドレイン・ソース間耐圧(VDSS)
24V 系では、瞬間的に 30V を超えるサージが発生することがあります。そのため、耐圧 30V の MOSFET はギリギリで、40V〜60V クラスを選ぶのが安全です。
今回使用したAO3407Aのドレイン・ソース間耐圧30Vでしたので、ギリギリです。動作自体は特に問題ないですが、安全側に振りたいのであれば、もう少し耐圧の大きいものを選定しましょう。
2. ゲート・ソース間耐圧(VGS)
ゲート・ソース間には何も対策しないと、+24V が直接かかります。今回のように、分圧するなど対策すれば、±20Vのゲート・ソース間耐圧の物でも使えます。ただしくれぐれも私みたいな失敗はしないように…
3. MOSFETが完全にONになった時の抵抗値(RDS(on)) と電流容量(ID)
PLC の入力を駆動するだけなら電流は数 mA 程度ですが、ソレノイドやリレーを直接駆動する場合は数百 mA〜数 A が必要になります。用途に応じて RDS(on) と電流容量を選定します。
今回使用したAO3407Aの電流容量は、連続電流で-4.3Aとなっています。かなり流せるように見えますが、実際には、安全に運用することを考えると、1~2A程度が目安だと考えられます。
オープンコレクタとの相性が良い理由
おさらいですが、今回使ったPchMOSFETのゲートは「GNDに落とすとON」になるため、オープンコレクタの「GND に落とす」動作と完全に一致します。
オープンコレクタの動作
- ON:GND に落とす
- OFF:開放(ハイインピーダンス)
Pch MOSFET の動作
- ゲートが 0V → ON(+24V を出力)
- ゲートが +24V → OFF
この組み合わせにより、オープンコレクタ→ PNP 出力という変換が自然に実現できます。オープンコレクタ出力をPNP出力変換したければ、PchMOSFETを使うと簡単にできる。と覚えておくといいですね。
外部機器のオープンコレクタ出力を、PLC(PNP)への入力にも使える理由
PLC の PNP入力は「+24V が来たら ON」と判断します。つまり、外部機器側は GND をコモン にして、+24V を出力する必要があります。
オープンコレクタは NPN(シンク)動作なので、そのままでは +24V を出せません。ここで Pch MOSFET を使うことで、
- オープンコレクタの GND スイッチ → PNP 的な +24V 出力
- NPN(シンク) → PNP(ソース)動作への変換
- GND コモン → +24V コモンの世界観の橋渡し
が可能になります。
この記事のまとめ:オープンコレクタ出力はPchMOSFETでPNP出力に変換可能
- PchMOSFETを使うと、オープンコレクタのGNDスイッチを+24V出力に変換できる。
- PLC の PNP 出力と同じ動作であり、24V入力の外部機器で使える。
- オープンコレクタは NPN(シンク)動作なので、PNP(ソース)動作への変換が必要。
- $V_{GS}$(ゲート・ソース間電圧)に注意。※今回私がミスっただけですが….
- 今回の基板は、24V系でオープンコレクタ出力を変換するなら、汎用性は高い。
今回は、PchMOSFETを使って、オープンコレクタ出力を変換して、+24Vを出力する(PNP出力)ことができました。基板のミスもありましたが、接続するときにケーブル側に1kΩの抵抗を足せば使えます。基板を作り直さないと使えない、ということでもなくて安心しました。
PNPとNPNで変換しなければいけないことも現場でよくあります。そんな時、この記事を思い出して基板を作ってみてはいかがでしょうか?




