技プログのほっぴーです。今回は、スポンサー様のご紹介です。すでにページ内に広告のバナーが設置されていることから、お気づきの方もいらっしゃるかもしれません。
2025年12月より、JLCPCB様と協力することになりました。具体的には、JLCPCB様の広告掲載と、技プログで設計した基板を実際に製造して形にしてもらう。というものです。

今回は、実際に回路設計したものを納品していただいたので、そちらの紹介をさせていただきます。
JLCPCBで基板を発注するイメージがつく。
本ブログはアフィリエイトを用いた広告を掲載している場合があります。
JLCPCBとは?何の会社?
まず、冒頭で基板を作ってもらった、とお伝えした通り、JLCPCBは、基板を作成してくれる会社です。回路設計と基板の設計はこちらでおこなう必要がありますが、逆にそれだけ完了すれば、あとはすべてお任せでやってもらえます。
今回は、基板だけでなく、IC関係の部品手配から表面に部品を実装してもらうところまでお願いしてみました。率直な感想としては、スピーディで品質も高く、コストはかなり低いです。
日本国内の基板製作会社に、仕事で基板作成を依頼したことがありますが、対応の丁寧さや仕上がりは良いのですが、どうしてもコストが一桁違うといった印象があります。JLCPCBだと1万円のところ、国内の製作会社に依頼すると10万円になるイメージです。もちろん、どんな基板を作るかによって変わると思いますが、それでもJLCPCBの低いコストはかなり魅力的です。
ここまで基板の話をしましたが、JLCPCBのホームページを見てもらえればわかる通り、基板関係にとどまらず、基板用のケースであったり、機械部品関係の製作も依頼できます。
個人でものづくりをしたい場合は、試作がつきものだと思います。そんなときJLCPCBは強い味方になってくれます。
今回JLCPCBに製作依頼した基板について
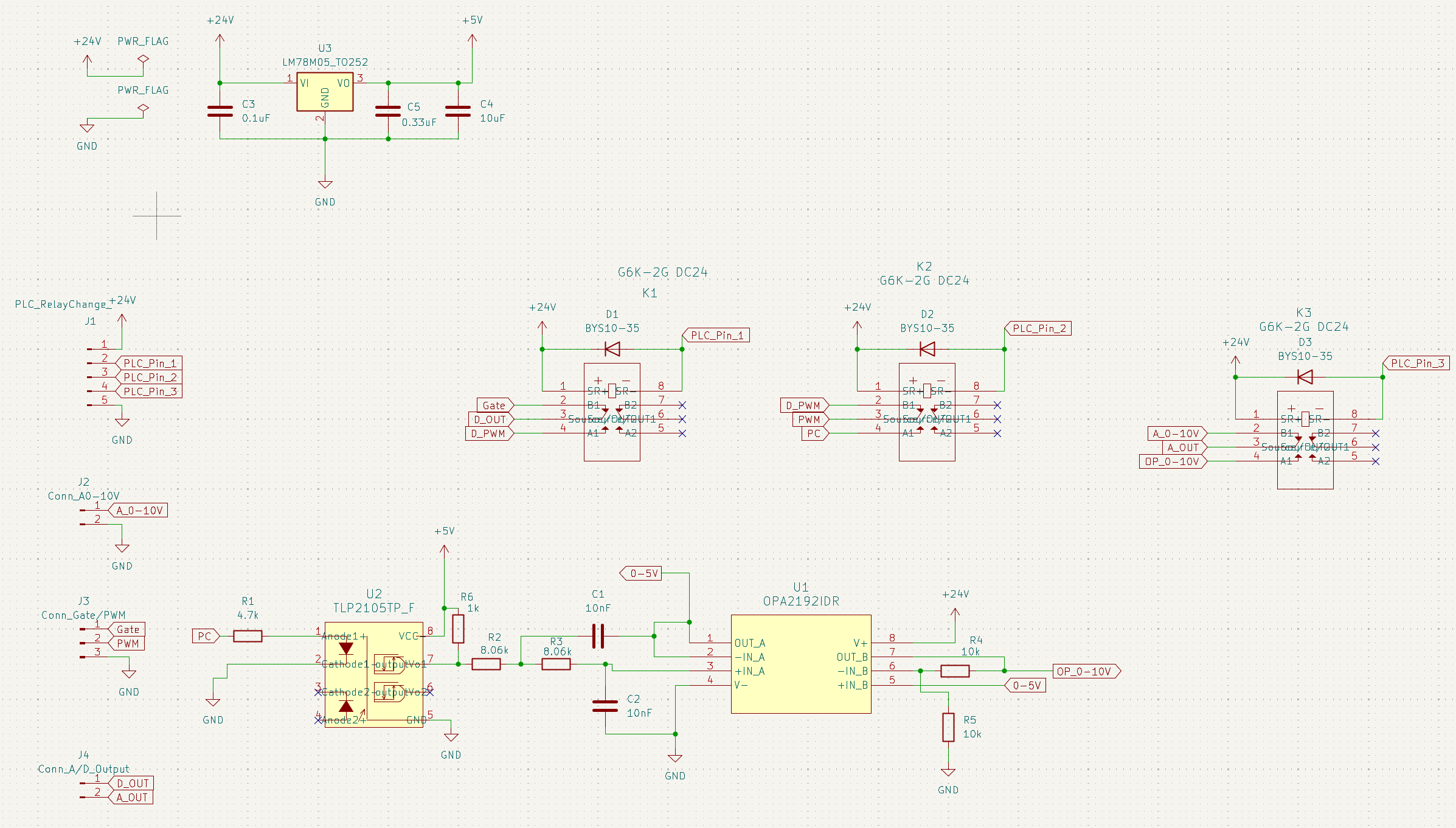
今回回路設計した基板です。部品点数が少ないため、かなりスカスカになりました。基板のサイズ感としては、縦横で75mmx110mmで設計したので、手のひらサイズです。もっと小さくしても良かったのですが、特に小さくする理由もなかったので手のひらサイズにしてみました。

基板の機能と回路の概要
今回設計した基板の機能は、ずばりこれです。
DC24VのPWM信号を、0-10Vのアナログ電圧に変換する。
機能としては単純なのですが、PWMのデューティ比が変わったらなるべく早くアナログ電圧に反映させたい。という狙いもありました。単純な変換だと信号の遅れが気になってしまうので、遅延はできるだけ無いようにしたかったです。
回路図としてはこんな感じです。フリーの回路・基板作成ツールのKiCADを使用しています。

使用する場面としては、産業用途です。そのため、使用する電圧はDC24Vを想定ています。24Vの電源は装置で使っているものがあるためそのまま流用、出力するときにアナログ電圧だけでなく、24VPWMをそのまま出すこともあるだろうと考えて、出力先はPLCで切り替えできるようにしています。
5Vのレギュレータは、オペアンプでローパスフィルタの機能を使いたかったので、5Vに落とす先で使っています。同時に、24VのPWM信号を5VのPWM信号に変換してあげなければいけないため、高速にスイッチング可能なフォトカプラを選定しています。ここで応答性の悪いフォトカプラを使ってしまうと、pwm信号がなまってしまって変換できなくなりますので、かなり慎重に選びました。
基板に載っているICの役割については長くなるので今回は省略します。基板の動作確認はこれからなので、動作確認の結果と一緒に1記事にするつもりです。
発注から納品までの流れ(所要日数も)
今回の発注から納品までの流れです。こちらはJLCPCBの実際のオーダーに対する進捗です。
今回は、部品実装込みが3枚、実装なしが2枚で依頼しました。
順番としては、実装されていない基板を5枚作製、その間に部品の在庫チェックなどを実施。基板が出来上がったところ3枚分に実装開始。という流れでした。

作成スタートしてから、丸一日でElectrical Testの項目まで完了しています。かなり早いですよね…
基板製作までは上記の通り問題なかったのですが、部品実装のところで少しタイムロスがありました。
初めてJLCPCBに注文したという言い訳もあるのですが、何度かと戻りが発生しました。
具体的には、digikeyに在庫がある部品を採用しようと考えたのですが、実際には在庫が無いので別部品にしてほしいと依頼がメールで来たり、パターンに対してICのパッケージのサイズが違うけど??といった内容でした。
どれもわたしの不注意が含まれているので、これが無ければさらに納品までのスピードは速かったと思います。きっと2回目以降はもっと早く物が届くと思います。

12/16にデータを送ったのですが、そこから2往復ほどやりとりを重ねて、最終的に固まったのが18日、そこから怒涛の勢いで実装、梱包出荷までやっていただきました。こちらもすごいスピード感ですよね。
実際に届いた基板の出来栄え
実際に到着した基板たちがこちらです。

注文通り上段3枚は部品実装され、下段2枚は基板のみです。シルク印刷もきれいですし、品質も特に問題なさそうです。はんだの乗り方もとくに不自然なところはありませんでした。
基板の動作確認はこれから…
外観はきれいなのでいいのですが、想定通りに動かなかったら意味ないですよね。動作確認が必要なのですが、現在時間が取れないため後回しになっています…
基板の機能の詳細も含めて後日記事にする予定ですので、少々お待ちください。
基板作成にかかる金額について
最後に気になるのはコストのことろですよね。冒頭から、JLCPCBはコストが抑えられていい。とお伝えしてきましたが、実際の金額についても実績ベースでご紹介します。
結論から先に言っておくと、部品代・送料・実装費込みで今回の費用は、約132ドルとなりました。



132ドルというと、2026年1月6日時点のレート計算でおよそ20,700円程度です。
部品実装された基板3枚と、そのままの基板2枚で送料込みでこの値段って、かなり安いです。日本国内の製造してくれる会社にお願いしたら倍は間違いなくしますし、ヘタすると桁が上がります。
個人で基板を作るとなると2万円か…と思うかもしれませんが、例えば新規登録のキャンペーンを使ったり、クーポンがあったりするので、それを活用することでもう少し安価に基板が作れます。
まずはいったん登録してみて、見積もりしてみるとイメージが沸かくかもしれません。
今回のまとめ
今回のまとめです。個人で基板を作るってハードルが高いと思っていませんか?
でも、実際には、回路図が書けるなら、そこまで難しくありません。
もちろん、ノウハウの深い話や、高速通信の場合はどうするか?など経験・専門知識が必要になることはありますが、ブレッドボードで実装していた回路を、基板に起こす。というレベルであればそこまでハードルは高くありません。
金額的なところのハードルはありますが、それさえクリアしてしまえば、あなたのオリジナルの基板の作ることも夢ではありません。ぜひチャレンジしてみてください。
- JLCPCBは個人の試作レベルで基板を作るには最適な選択肢のひとつ。
- 製作スピードや、品質も良好。何より安い!





